This website requires JavaScript.
Explore
Help
Register
Sign In
admin
/
TripleCross
Watch
1
Star
0
Fork
0
You've already forked TripleCross
mirror of
https://github.com/h3xduck/TripleCross.git
synced
2026-01-08 00:53:08 +08:00
Code
Issues
Packages
Projects
Releases
Wiki
Activity
Files
75e92445e5b0c510a46625d37cc6722b96caf13e
TripleCross
/
docs
/
images
/
flow_lib_injection_compact.png
h3xduck
99ad9c5548
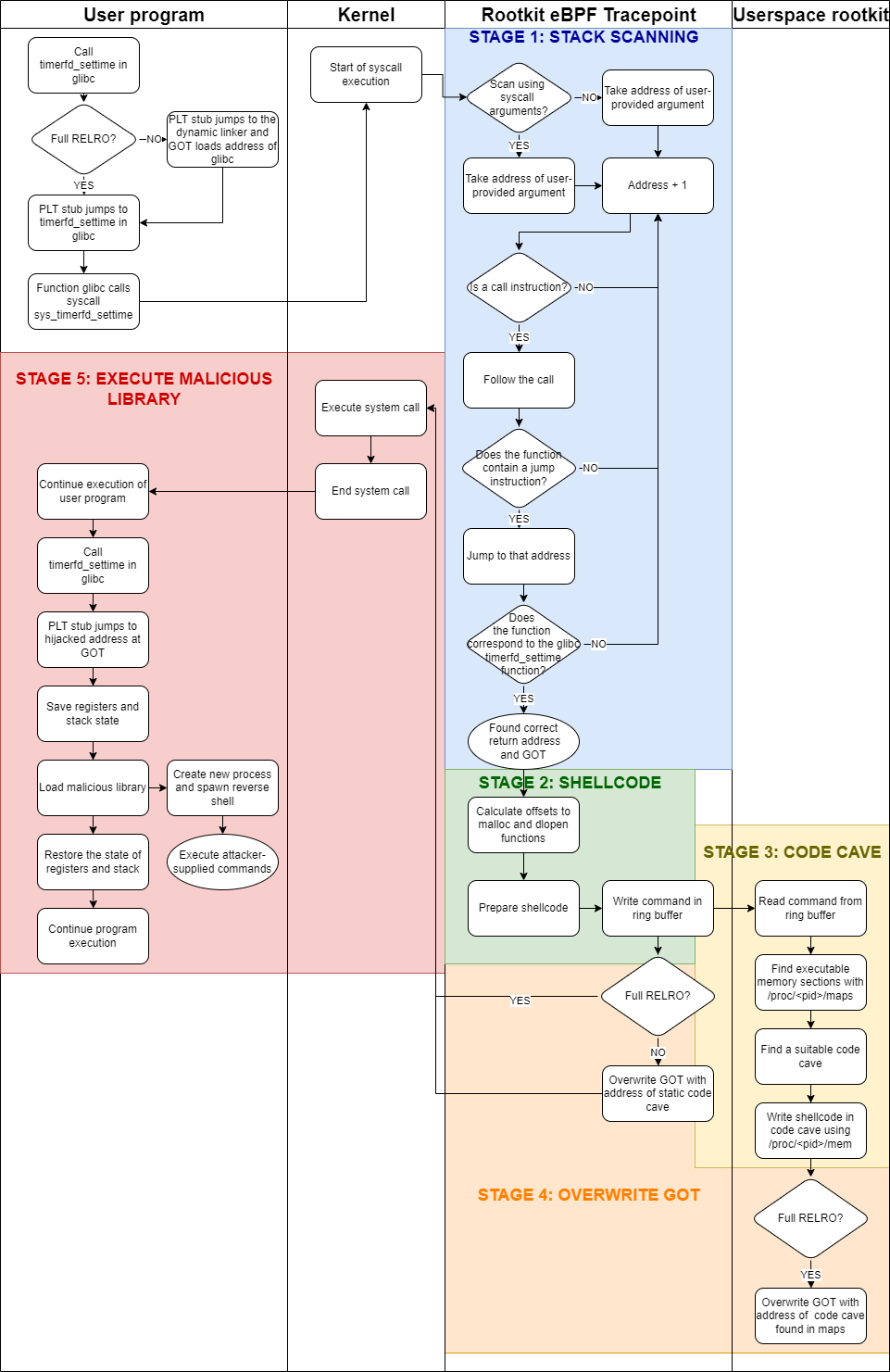
New explanation for the injection technique (alternative scanning process) and added flow diagram with full process.
2022-06-13 10:57:32 -04:00
175 KiB
961x1481px
Raw
History
Reference in New Issue
View Git Blame
Copy Permalink